时间:2023-04-17浏览: 次作者:邱宪月来源:盐城市交通规划设计院有限公司
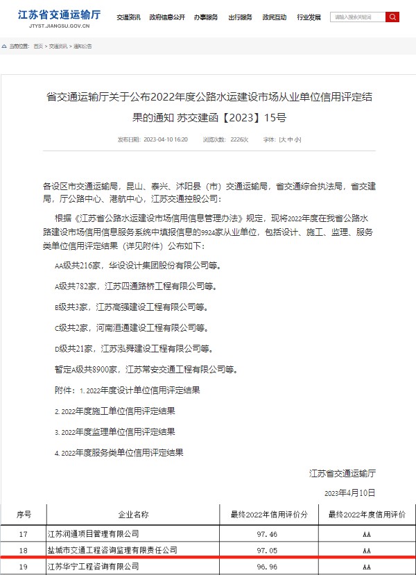
返回列表近日,盐城市交通规划设计院有限公司所属公司盐城市交通工程咨询监理有限责任公司以97.05的评价分,荣获江苏省交通运输厅评定的2022年度公路水运建设市场从业单位信用评定AA等级最高信用评价,这也是监理公司连续4年荣获该项殊荣,充分证明了监理公司优质的服务水平和国企良好形象。

据悉,省交通运输厅从招投标、履约考核和信用承诺践诺情况等多个方面对公路水运建设市场9924家从业单位进行综合评定,只有35家监理单位荣获AA等级,该评定结果会被广泛应用于招投标、资质管理等领域,具有极高的权威性。连续多年获此殊荣是设计院公司持续强化信用意识和不断加强企业信用体系建设的管理成果。

▲市区内环高架快速路网三期项目青年路主线

▲市区内环高架快速路网二期

▲204国道阜宁花园至亭湖新兴段工程
设计院公司致力于交通工程规划、设计、咨询、监理、检测等综合服务30余年,具有公路工程甲级设计资质、甲级监理资质、公路工程检测综合乙级资质、咨询乙级资信,始终秉承质量第一、诚信履约、精益求精的经营理念赢得市场口碑和社会赞誉。尤其在划转至市交投集团后,坚持践行“厚德匠心、善为善成”的企业核心价值观,荣获交通运输部评定的2021年度公路监理企业全国综合信用评价最高等级“AA”级别,所监理的海启高速荣获交通运输部、应急管理部、中华全国总工会授予的全国2019年度公路水运建设“平安工程”冠名和省交通运输厅授予的2022年度“江苏交通优质工程”奖,所监理的盐城市区快速路网三期工程黄海路东延高架项目荣获江苏省住房和城乡建设厅授予的2022年度江苏省“扬子杯”优质工程奖,所监理的阜宁至溧阳高速公路建湖至兴化段(泰州境)工程、滨淮高速、343国道大丰至盐都段工程、204国道阜宁花园至亭湖新兴段项目均荣获省交通运输厅授予的2022年度江苏省公路水运工程平安工地建设省级“示范工地(工程)”等多项荣誉。

▲监理公司荣获交通运输部评定的2021年度公路建设市场全国综合信用评价AA等级

▲海启高速荣获交通运输部、应急管理部、中华全国总工会授予的全国2019年度公路水运建设“平安工程”冠名

▲海启高速荣获省交通运输厅授予的2022年度江苏交通优质工程项目

▲2022年度江苏省公路水运工程平安工地建设省级“示范工程”名单

▲国家优质工程奖

▲江苏交通优质工程奖

▲江苏省优质工程奖“扬子杯”
人无信不立,业无信不兴。今后,设计院公司将在市交投集团党委的正确领导下,深入学习宣传贯彻党的二十大精神,坚持以习近平新时代中国特色社会主义思想为指导,秉持交投集团“工程出精品、管理出经验、运营出质效、服务出标杆”的企业理念,以党建引领、科技领先、诚信经营、精工匠心全力打造更多廉洁工程、平安工程、精品工程,真正扛起“城市发展先行军,民生幸福铺路人”的企业使命。

▲盐丰快速路

▲盐丰高速

▲滨淮高速

▲阜溧高速

▲海启高速