时间:2022-04-07浏览: 次作者:管理员来源:本站
返回列表米兰体育app官网入口-米兰(中国) 对2022年度零星工程审计、财务审计和资产评估中介机构备选库项目(不含集团制度规定上网招标服务项目)。招标人为米兰体育app官网入口-米兰(中国) ,对本项目进行集团网公开招标,资格后审。
一、项目名称
米兰体育app官网入口-米兰(中国) 2022年度零星工程审计、财务审计和资产评估中介机构备选库项目
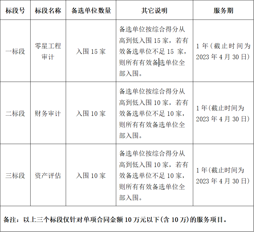
二、本次招标项目名称及备选数量如下:

一标段:2022年度零星工程审计中介服务备选库三、各标段投标人资质条件、能力和信誉
1、投标人须具备以下条件:
1.1投标人必须投标人应为中国大陆境内合法注册的独立企业法人或事业法人,具备有效的营业执照。
1.2具有独立承担民事责任的能力和履行合同能力。
1.3未处于被责令停业、投标资格被取消或财产被接管、冻结和破产状态。
1.4 投标人没有被国家、省、市级有关部门暂停招投标或市场准入资格且在暂停期内的。
1.5投标人在“信用中国”网站(//www.creditchina.gov.cn/)中未被列入失信执行人。
2、拟派项目组人员的要求:项目负责人1名,本单位在岗在职的一级注册造价工程师,项目组成员配备两名一级注册造价工程师(注册专业分别为土建和安装各一名)。
3、项目负责人和项目组成人员必须是本单位的正式职工,并缴纳从投标截止之日当月向前连续6个月均已在本单位缴纳养老保险。(例:如开标日期为2022年3月的某一天,则投标单位需保证以上人员2021年8月-2022年1月养老保险均在本单位缴纳)。
4、本次招标不接受联合体形式投标,不允许分包、转包。
5、与招标人存在利害关系可能影响招标公正性的法人、其他组织或者个人,不得参加投标。单位负责人为同一人或者存在控股、管理关系的不同单位,不得参加同一标段项目投标。
二标段:2022年度财务审计中介服务备选库
投标人资格须具备以下条件:
1、投标人必须投标人应为中国大陆境内合法注册的独立企业法人或事业法人,具备有效的营业执照。
2、拟派项目组人员的要求:项目负责人1名,本单位在岗在职的注册会计师且注册时间满5年(以注册会计师的注册证书发证日期至投标截止时间为准),项目组成员还须配备2名注册会计师和1名经济类中级及以上职称人员。
3、项目负责人和项目部主要组成人员必须是本单位的正式职工,并缴纳从投标截止之日当月向前连续6个月均已在本单位缴纳养老保险。(例:如开标日期为2022年3月的某一天,则投标单位需保证以上人员2021年8月-2022年1月养老保险均在本单位缴纳)。
4、本次招标不接受联合体形式投标,不允许分包、转包。
5、与招标人存在利害关系可能影响招标公正性的法人、其他组织或者个人,不得参加投标。单位负责人为同一人或者存在控股、管理关系的不同单位,不得参加同一标段项目投标。
三标段:2022年度资产评估中介服务备选库
投标人资格须具备以下条件:
1、持有国务院或者省、自治区、直辖市人民政府国有资产管理行政主管部门颁发的国有资产评估资格证书,且已经财政主管部门备案公告的资产评估公司符合资格要求;
2、若未取得国务院或者省、自治区、直辖市人民政府国有资产管理行政主管部门颁发的国有资产评估资格证书,但已经财政主管部门备案公告的资产评估公司也符合资格要求。
3、拟派项目组人员的要求:项目负责人1名,本单位在岗在职的注册资产评估师且注册时间满5年(以注册会计师的注册证书发证日期至投标截止时间为准),项目组成员配备2名注册资产评估师和1名评估机构的专职人员。
4、项目负责人和项目组成人员必须是本单位的正式职工,并缴纳从投标截止之日当月向前连续6个月均已在本单位缴纳养老保险。(例:如开标日期为2022年3月的某一天,则投标单位需保证以上人员2021年8月-2022年1月养老保险均在本单位缴纳)。
5、本次招标不接受联合体形式投标,不允许分包、转包。
6、与招标人存在利害关系可能影响招标公正性的法人、其他组织或者个人,不得参加投标。单位负责人为同一人或者存在控股、管理关系的不同单位,不得参加同一标段项目投标。
四、招标文件的获取:
投标人请于2022年4月13日18:00前,携单位介绍信到米兰体育app官网入口-米兰(中国) (盐城市金融城5号楼2108室)领取招标文件。
五、本项目严禁挂靠,一经核实挂靠,将被取消投标、中标资格,并按相关规定进行处罚,直至建议有关部门吊销资质证书。
六、联系方式
招标人:米兰体育app官网入口-米兰(中国)
联系人:伏万祥
联系电话:69007088
地址:盐城市金融城5号楼21楼